Como dice el dicho, ‘el tiempo es oro’. Y sí, es un cliché, pero también es cierto. Ya sea en la vida personal o en la laboral, siempre estamos buscando cómo hacer las cosas más rápido o con menos desperdicio de tiempo. Procesos que tardaban semanas ahora llevan pocos días u horas. La alternativa a comprar en una tienda hace unos años, por ejemplo, era elegir un producto en un catálogo (impreso por supuesto), hacer el pedido por teléfono, fax —o incluso por correo— y esperar una o varias semanas para recibirlo.
Aumentar la eficiencia de diferentes procesos reduciendo tiempos y minimizando desperdicios se ha vuelto vital en un mundo cada vez más competitivo. Uno de estos procesos es la firma de documentos.
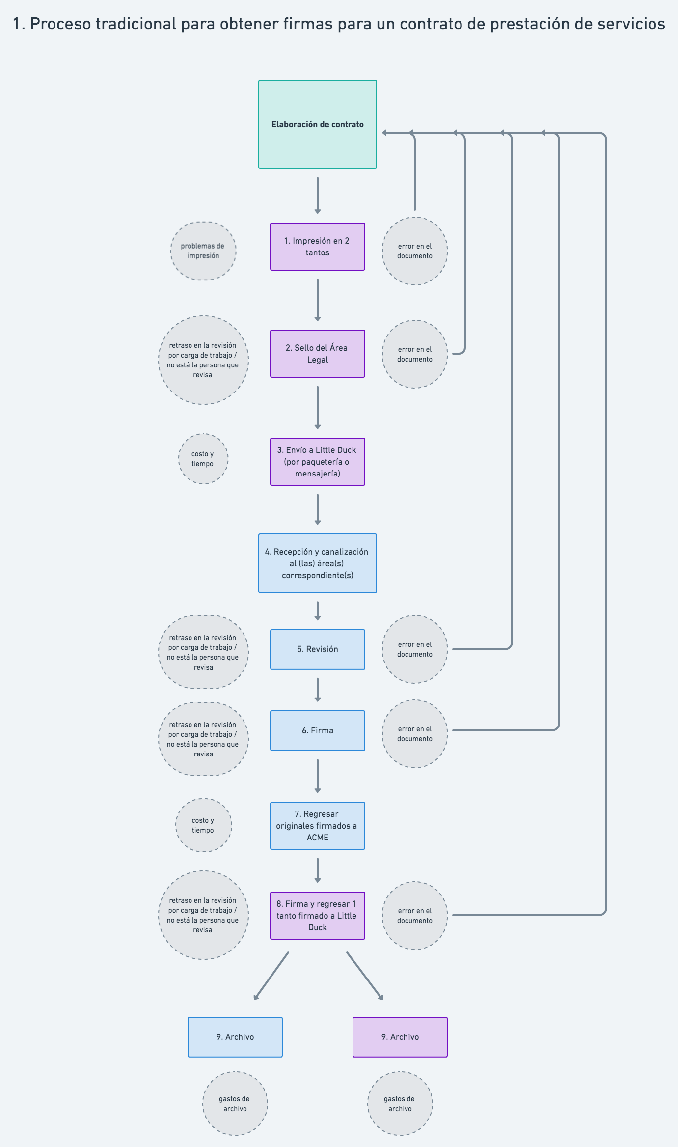
En este artículo describiremos un proceso tradicional —es decir, con firma autógrafa— y, posteriormente, cómo sería el mismo proceso de manera digital. Tenemos como ejemplo a la empresa ACME (en morado), que desea firmar un contrato de prestación de servicios con la compañía Little Duck (en azul). El departamento legal de ACME es responsable de redactar el contrato y ahí iniciamos el proceso. El diagrama muestra el flujo desde que nuestro documento imaginario está listo para firmarse hasta que ambas empresas tienen un original firmado y archivado.
El flujo muestra todos los puntos donde puede haber retrasos, errores y costos, aunque evidentemente el proceso no falla en cada paso. Los retrasos pueden ser porque las personas que firman o revisan el contrato están muy ocupadas o no se encuentran en la oficina, ya sea porque viajan mucho o por la naturaleza de su trabajo. Además, por más cuidado que tengan las personas que elaboran el documento, los errores humanos (en fechas, nombres, datos) siempre son una posibilidad, así como los cambios de última hora que pueden retrasar la firma, ya que al detectar el error o cambio, sin importar en qué parte del proceso se encuentre, obliga a regresar al inicio.
En cuanto a costos, pueden ser de servicios de mensajería (propia o contratada) o paquetería y de archivo, en el caso de que el volumen sea tal que se requiera un espacio especial para resguardarlo (así como personal dedicado a ello).

Ahora veamos el proceso de firmar electrónicamente. Cuando el contrato está listo, el documento se convierte a formato PDF y se sube a Mifiel.

En Mifiel es posible compartir documentos con ‘espectadores’, personas que no van a firmar pero que pueden revisar el contenido o que deben recibir una copia cuando haya sido firmado. No importa si una de las partes está en el otro lado del país, todos reciben una notificación en su teléfono informándoles que tienen un documento listo para revisar y/o firmar.
Ciertamente el factor humano de igual manera está presente y cabe la posibilidad de que el documento tenga un error. Pero fácilmente se puede avisar a la persona que elaboró el contrato para corregirlo y subirlo nuevamente a la plataforma.
Finalmente, una vez que el documento está firmado, lo puedes archivar digitalmente donde gustes. En tu cuenta de Mifiel, un disco duro, la nube, una usb, tener varias copias, etc… Así te aseguras de que prácticamente sea indestructible y… te ahorras los costos asociados de archivo.
Ahora comparemos. Si estimamos 4 horas por cada persona que tiene que revisar o firmar el documento y un promedio de 36 horas cada vez que se envíe a la contraparte, este es el tiempo que te tomaría tener el documento firmado:

También contamos 4 horas para revisar y firmar el documento en línea, la diferencia es que el tiempo es simultáneo, ya que las partes lo reciben al mismo tiempo, no uno detrás de otro alargando el proceso. En cuanto al costo, consideramos el envío por servicio de paquetería para documentos físicos, y con Mifiel el precio de un documento en nuestro paquete de menor volumen.
Los diagramas hablan por sí mismos y nos llevan de regreso al título de este artículo, ¿cuánto tiempo estás dispuesto a perder?
Si tu respuesta es ni un minuto más, contáctanos.


